This is part 3 of 4 on a discussion about publishing and genres, for all the people who make and sell their creations, the things they work at every day. Publication, sales, and distribution can be headaches when you’re selling art. When it’s art, you have to deal with categories and genres. You have to answer the question, where does my work fit in? Is this a genre that I want to be identified with?
Part 1 – You need genres
Part 2 – DDCs and LLCNs
Part 3 – What’s with all the labels?
Knowing how these identification and categorization systems work, we can get back to why books are categorized into genres. Primarily, this is done so that the information can be found. Think about that. You can find something because you know where to look for it. Everything in the known universe is a part of something else that forms, in totality, a hierarchy, in which the thing may be a sub-part, or lower in size or importance, than another thing, which itself may be a sub-part or component of something else.
Universal Order Theory vs Chaos Theory
Almost everything in the universe is ordered – though there are occurrences of disorder and randomness – entropy- in the universe, and the study of these is called Chaos Theory. Though chaos in the universe isn’t exactly chaotic. Nor is it entirely non-deterministic.
Consider minerals, the stuff that makes up the Earth:
Minerals are divided into a massive hierarchy based on chemical composition, of which the primary division or level is the Class. Classes are broken down into Subclass/Division, based on the structural arrangement of the mineral. The Subclass is broken down further into Family/Group, which are groups of minerals with similar crystal structures and chemistries. After that, it’s the Species, minerals with specific formulas and individual minerals. And so on.
This is the science of Geology and frankly, I’ve just given you the dumbed down version of mineral classification that I can get my head around. The point is, hierarchies are everywhere, and you’re in them.

As what do you classify things?
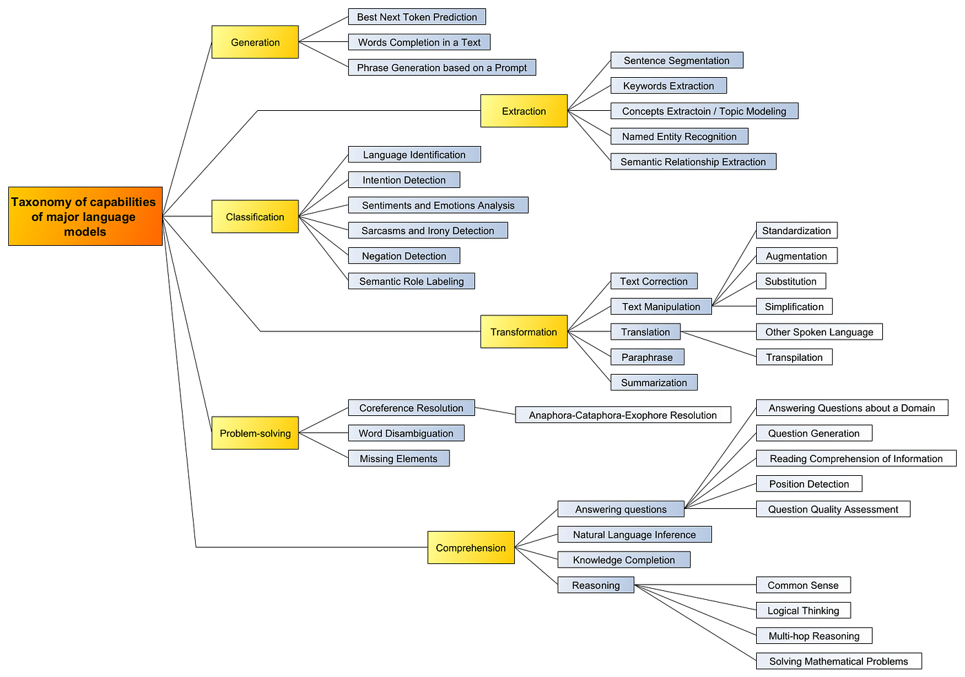
People who have worked on large language models for machine learning – the very early stages of A.I. information generation – knows that all the pieces of data (every word) in the language model must be fitted into an hierarchical organization that aligns with accepted information categories, such as those of the DDC, which is based upon how the world is organized. Each word is defined not only by its meaning, but according to its semantics (what is it?, what does it mean?), its syntax(verb, adjective?), classification (what is it a part of, or what parts does it have?), variations (tenses, plurals), etc. Below is a graphic of these, and other ways, in which words can be defined and organized.

If you can’t find it, it doesn’t mean it doesn’t exist
To find anything, you need to know what it is – the word for it – and where it fits. If you can’t find it, it doesn’t mean it doesn’t exist. It may just mean that you looked in the wrong place, or called it the wrong thing, or you don’t know the ISBN or the UPC number. Or, it may be that you, the author, put the wrong label on your book and it ended up in the wrong place.
Let’s say you are looking for some relaxed music, slow, like 90 to 110 BPM, possibly instrumental. Unless you know the term “Ambient Chill” you’re going to go down lots of rabbit holes and not find what you want. The genres of music are thousands of terms, organized into dense hierarchies.
In music, there are so many genres that it is like a jungle that an ant must crawl through. If you are not a music pro or someone who specializes in one or two genres, you need help. You need a place where you can do an interactive search to show what’s a sub-part of what on the hierarchy. And, you need to be able to see who the main artists associated with a specific genre or sub-genre are, so that you can compare them with your own recordings.
I have not found the ultimate interactive genre-analyst for books, films or art. But for music, the best one I’ve found is Every Noise at Once. Below are two screen shots from the platform: the first, the landing page, zoomed in, and with one genre selected. The second is the result, showing which artists are primary in this genre. However, as you can see, the complexity is scary.


Above: Screenshots from a search on the Every Noise at Once music genre map. (Retrieved March 31, 2026)
Networked, organized terms
The organization of information in the form of words, mirrors how humans perceive and think about the world, and how the world works. All words relate to other words, in the same way as all your brain cells are linked together through synapses and your thoughts relate to each other. To organize this information requires building a large language model. “Large” is putting it mildly. Google has probably the most sophisticated and largest language model in the world. When you search in Google, the results you get back are precisely what you asked about, complete, and hierarchically organized – as in the example, below.


0 comments on “Do you know where your work fits? Part 3 – What’s with all the labels?”